网站首页
学校概况
学校简介
学校领导
师资队伍
校园风景
新闻动态
媒体报道
校园动态
教育新闻
党群工作
党建工作
共青团工作
工会工作
专题活动
校务公开
教育法规
教师之窗
公告公示
学校机构
学校领导
文件与制度
收费公示
学校德育
德育活动
主题班会
光荣榜
德育科研
家长学校
心理咨询
教学教研
语文组
教研活动
教研成果
高考学考之窗
省资源网专栏
数学组
英语组
物理组
化学组
政治组
生物组
历史组
地理组
体艺组
教工园地
办公室职员
通用技术教师
艺术教师
信技教师
语文教师
数学教师
英语教师
物理教师
化学教师
生物教师
政治教师
历史教师
地理教师
体育教师
行政干部
教务处职员
政教处职员
总务处职员
学子成长
体育竞技
社团活动
历届学子
学生作品
学生会
校园文学
一中校报
一中校刊
师生美文
新竹文学社
教学资源
制度类
教程类
当前位置:
首页
>
教育督导
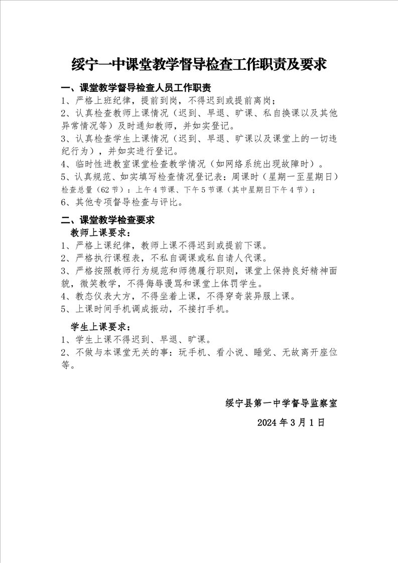
绥宁一中课堂教学督导检查工作职责及要求
来源:绥宁一中校园网 更新时间:2025-2-25 阅读:8432次
关闭
打印
上一篇:
绥宁一中2024上期督导工作总结
下一篇:
绥宁一中教职工上班制度
图片新闻
more…
绥宁县第一中学召开托管帮扶专题座谈…
喜报速递 | 热血燃冬!绥宁一中排球…
县长思政课暨绥宁县第一中学2025年秋…
【高考护航】绥宁县委常委、宣传部部…
绥宁一中开展反恐防暴应急演练 筑牢…
绥宁县委书记佘芝云为一中师生讲授思…
推荐文章
more…
您有一封邀请函~请注意查收!
绥宁一中第12周升旗仪式||以…
[图文]
绥宁一中2025年下学期第12周工作安…
绥宁县第一中学召开托管帮扶…
[图文]
喜报速递 | 热血燃冬!绥宁…
[图文]
绥宁一中2025年下期第11周工作历…
消防记心中,安全伴一生||绥…
[图文]
绥宁一中2025年下期第8周工作历
喜报!绥宁一中勇夺全县中小…
[图文]
爱粮节粮践于行,总结表彰励…
[图文]
推荐使用Chorme或国内浏览器的“极(快)速模式”浏览
【
后台管理
】
主办单位:
绥宁县第一中学
联系电话:0739-7611972
湘ICP备14001922号-1
地址:湖南省绥宁县长铺镇工业街10号
湘教QS7_201311_001667